|
|
|
|
热门新闻
贯彻落实“双碳”理念 探索零碳供热新路——“绿电+多能”集储释控一体化制热项目研讨会在京召开
中铁十一局集团有限公司(2020年入会)
中国铁建大桥工程局集团有限公司(2020年入会)
一马当先开新局 奋楫笃行向未来——中国投资协会新基建投资专业委员会2026年新春贺词
叮咚!新年的钟声叩响时代的晨光 ——中国投资协会新基建投资专业委员会2026年元旦贺词
中国投资协会关于规范对外业务的声明
图片新闻
|
后疫情时代,数字经济赋能我国休闲农业和乡村旅游创新发展
发布时间:2022-02-20 13:52:54 已经被浏览:1707175次 来源:本站
摘要:自2020年新冠肺炎疫情爆发以来,我国旅游业遭受了巨大冲击,休闲农业和乡村旅游作为旅游业的一个分支,损失同样惨重。在经历了全面停滞、有序复工后,随着产业复苏政策措施的陆续出台,后疫情时代的休闲农业和乡村旅游总体发展形势向好,游客需求更加明确、旅游供给更加丰富,数字化技术的应用、数字化平台的开发、数字化设施的建设等,拉进了乡村与游客之间的距离,数字技术在推动休闲农业和乡村旅游发展方面成效显著。本文进一步提出以数字技术强管理、提品质、建品牌、拓方向等发展路径,以期推动休闲农业和乡村旅游迭代升级、高质量发展。 关键词:后疫情时代;休闲农业和乡村旅游;数字经济;数字技术 1 什么是后疫情时代后疫情时代并不能从字面含义简单解释为“新冠病毒疫情结束以后的时代”。新冠肺炎疫情危害极大,影响至深。新冠病毒将与人类长期共存,这是包括世界卫生组织在内的科学界的基本判断。因此,后疫情时代应当是疫情时起时伏,迁延较长时间,随时都可能小规模爆发,抗疫进入常态化的基础上,恢复经济社会发展的一段时期。 2 新冠肺炎疫情对休闲农业和乡村旅游有哪些影响突如其来的新冠疫情对各行各业均产生了不同程度的影响,其中,以“流动经济”为基本特征的旅游业首当其冲,休闲农业和乡村旅游也无法幸免,依据疫情的发展走向,其影响可分为三个阶段,即全面停滞时期、有序复工时期、疫情常态化下复业时期。 2.1全面停滞时期(2019年12月-2020年3月)在疫情发生前,我国旅游市场一片欣欣向荣,2011至2019年间,国内旅游接待量和旅游收入规模逐年增长,旅游市场持续增长,旅游消费持续升温。但自2019年12月起,受到新冠肺炎疫情影响,国内旅游开始呈现快速下降趋势。而2020年1月23日后,为防止疫情蔓延,党中央国务院作出“武汉封城”的决策,国内各省先后启动重大突发公共卫生事件一级响应机制,至此,国内旅游市场全面停摆。 休闲农业和乡村旅游基本处于停业状态,疫情持续的两个多月,观光体验、特色餐饮、水果采摘等项目都已停止,门票收入几乎为零,游客消费几乎为零。例如,2019年广东省内18个地市156家休闲农业相关企业春节期间的营业收入约为2.32亿元,但是受到此次疫情影响,2020年春节的营业收入基本为零,同时前期大量投入及人工、维护成本得不到补偿,造成了严重的亏损。据相关报告估算,2020年全国春节旅游市场损失超过5000亿元。 2.2有序复工时期(2020年3月-2020年10月)随着2020年3月18日国务院新闻办发布会宣告我国新增和疑似病例为“零”及各地政府相继发布“复工复产”“景区开放”通知和公告,各行各业陆续开展了有序复工复产,以近距离如郊区游、周边游为主的国内旅游业开始逐渐复苏。根据全国乡村旅游监测中心测算,随着各项支持政策效应逐步显现,游客出游信心提升,全国乡村旅游复工复产率整体达90%左右。2020年第二季度,全国休闲农业和乡村旅游总人次为4.56亿,恢复至2019年同期水平的五成左右;总收入为1729.9亿元,恢复至2019年同期水平的三分之一左右,休闲农业和乡村旅游复工复产成效明显。 据统计,在2020年五一假期,全国共计接待国内游客1.15亿人次,实现国内旅游收入475.6亿元。以北京为例,5天假期内,休闲农业和乡村旅游累计接待游客66.6万人次,恢复到去年同期的23.2%;营业收入7900万元,恢复到去年同期的34.1%。乡村旅游接待量位居前三位的分别是怀柔区、延庆区和密云区,911个休闲农业园中有56%复工复产,星级民俗旅游户和乡村旅游特色业态客房入住率达60%,乡村精品民宿入住率达90%,各郊区县围绕“五一”量身订制了特色旅游项目,推出了一系列特色活动。房山区推出了“寻根溯源——周口店遗址根祖文化体验游”、“青山野渡、百里画廊——十渡山水游”、“体验森林氧吧——上方山健康游”以及“青龙湖水上惊险体验游”等15项特色旅游活动,乡村旅游复苏明显。
图1 北京十渡山水游游线(左)、周口店遗址根祖文化体验游(右) 2020年十一长假期间,全国共接待国内游客6.37亿人次,按可比口径同比恢复79%;实现国内旅游收入4665.6亿元,按可比口径同比恢复69.9%,其中乡村游、周边游、短途游开始成为“十一”假期旅游主流。以江苏为例,国庆期间全省纳入监测的全省764个乡村旅游点共接待游客总量达1087.12万人次,按可比口径分别恢复到去年同期的96.4%,虽跨省游客数量有所下降,但省内近郊游、乡村游、自驾游等热度较高。
图2 苏州通安镇树山村2020年接待93.5万人次,实现旅游收入1.46亿元 2.3后疫情时期(2020年10月至今)我们曾经期望,新冠病毒能像SARS一样,突然从我们视野中消失。但全球疫情尚未得到控制,中国首先进入后疫情时代,因经济社会发展要求,中国必须再次“打开”国门,抗疫也随之进入常态化,输入性病例将增加,中国抗疫进入持久战阶段。休闲农业和乡村旅游经历过疫情后,逐渐进入恢复期,在疫情常态化下复工复业,也发生了较大的变化。 3 后疫情时代休闲农业和乡村旅游发展四大转变后疫情时代,休闲农业和乡村旅游的发展面临新场景、新技术、新产品、新模式等多重契机和考验,数字经济为其创新和可持续发展提供了清晰思路、全新动能和突围路径。数字经济是继农业经济、工业经济之后的主要经济形态,数字技术是其发展的支撑点,其本质在于信息化,其以信息和通信技术为基础,在推动经济高质量发展、驱动传统产业结构转型升级、促进社会创新等方面可发挥重要作用。后疫情时代,数字经济推动了休闲农业和乡村旅游业态的数字化升级、电商化营销和信息化发展等,打通了休闲农业和乡村旅游全产业链,为其快速复苏奠定了坚实基础。 3.1总体发展向好根据国家统计局数据,受新冠疫情冲击,2020年进出境旅游受到重创,出入境旅游人次及国际旅游收入几乎为零,国内旅游人次及国内旅游收入都出现了近十年(自2011年至今)来的首次“腰斩”。随着疫情常态化下的复工复业,根据文化和旅游部2022年1月24日最新发布的国内旅游数据,2021年国内旅游总人次32.46亿,比上年同期增加3.67亿,增长12.8%,恢复到2019年的54.0%;国内旅游收入2.92万亿元,比上年同期增加0.69万亿元,增长31.0%,恢复到2019年的51.0%。
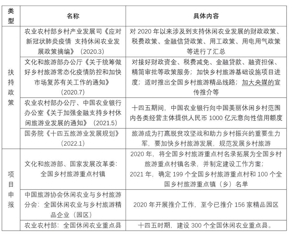
数据来源:国家统计局、文化和旅游部 图3 2011-2021年国内旅游发展情况分析 结合文化和旅游部和农业农村部数据分析,2020年受疫情影响,休闲农业和乡村旅游逐年上涨的势头被按下了“暂停键”,全年休闲农业和乡村旅游人次迎来近十年来的首次下降,下降幅度高达50%,但营业收入仍占到全国旅游总收入的20.5%。并且,据全国乡村旅游监测中心测算,2021年一季度的全国休闲农业和乡村旅游接待总人次接近10亿,乡村旅游总收入3898亿元,均较2019年一季度有所增长。休闲农业和乡村旅游的复苏迹象明显。 数据来源:文化和旅游部、农业农村部、艾媒数据中心、智研咨询 图4 2011-2020年全国休闲农业和乡村旅游发展情况分析 3.2政策环境利好为了推进休闲农业和乡村旅游市场复苏,农业农村部、文化和旅游部、国家发展改革委、中国旅游协会休闲农业与乡村旅游分会等部门和单位推出了多项支持政策和项目扶持,从财政、金融、基础设施建设、人才培训等方面给予大力支持。 表1 国家相关政策和项目
3.3需求更加明确受新冠疫情影响,近两年旅游业及相关交通、住宿、餐饮等产业受到了较大冲击。在防控常态下,旅游需求不再受到压抑,游客在旅游地点和产品选择、消费模式等方面产生了较大变化,对近郊休闲农业和乡村旅游的关注度大幅提升。结合中国旅游研究院、中国旅游报社、智研咨询、原山原水文旅研究院等机构的相关研究可以看出,休闲农业和乡村旅游的需求特征主要集中在以下几个方面: 1.游客画像 参与休闲农业和乡村旅游的游客呈现出年轻化、家庭化趋势,以31-40岁的中青年群体为主,主要为生活在一二线城市的中产家庭。 2.旅游地选择 从国内旅游大形势来看,出于疫情防控考量,大规模的人员聚集和流动仍然受限,本地周边游成为常态,郊区乡村游、省内近程游的比例逐渐增高,游客出游半径缩小。据调查,2020年中国消费者疫情后首次计划近郊游的占到了43.5%;2021年上半年,经济发达的东部地区以及中西部经济发达的城市周边依然是乡村旅游热点区域。综合看来,游客将更多的时间用来挖掘周边游和本地游,“重新发现周边和家门口的美景”就成为了一种新趋势。 3.行为特征 一是出游频率增高,iiMedia Research(艾媒咨询)数据显示,2020年中国旅游用户最近一年或半年到城郊或省内乡村旅游的比例达七成,五成以上旅游用户一年多次到乡村旅游,18.12%的旅游用户1月多次到乡村旅游。二是以家庭或朋友同事为单位的小团体出游居多,一般不超过十人,既安全又高效。三是游客越来越倾向于慢节奏、短周期、近距离的出游方式,出游时间主要集中在1-2天,这也是和我国的假期制度密切相关。 4.出游意愿 受疫情影响,游客对安全、健康、舒适等旅游体验更加看重。自然风景和舒适的乡村氛围是游客最注重的因素,可以缓解长期隔离造成的身心压力。此外,游客对乡村土特产、乡村风味美食、乡村文化体验的关注度也比较高。 5.消费特征 游客对高品质乡村旅游的需求增高,尤其对安全卫生、环境舒适、文化体验的关注度提高。2021年上半年,乡村户外休闲、农文旅深度体验等休闲农业和乡村旅游产品的销售额同比增长了较大幅度,这也说明越来越多的游客从追求好看转向了娱乐性、趣味性和知识性,从走马观花转向了深度体验。 3.4供给丰富有创意新冠疫情使得旅游业的脆弱性充分暴露,产业受到重创,也提高了整个行业的危机意识。后疫情时代游客对“低密度、高质量、少接触”的关注和追求,倒逼休闲农业和乡村旅游提质升级。 1.乡村微度假大火 新冠疫情后,“微度假”趋势彻底改变了旅游行业的格局。马蜂窝旅游发布的《2021“微度假”风行报告》表明,亲子玩乐、户外运动和娱乐休闲都是微度假的主要驱动力,其中,“民宿+”是微度假的热门选择,民宿+采摘、民宿+宠物、民宿+剧本杀等“民宿+”体验是年轻人微度假最重要的载体。疫情防控常态化,旅游品质化需求提升,呼唤升级版的乡村旅游目的地,为乡村微度假爆发奠定了市场基础;同时,疫情影响下的旅游活动在相关政策下不得不紧缩活动空间,游客更青睐于短途、短时、风险低的近郊乡村游,乡村微度假作为乡村旅游再升级的综合化产品,凭借其丰富的活动、深度的体验、多元的形态,成为休闲农业和乡村旅游“吸粉儿”的主流力量。 3.数字化进程加快 在抗击新冠疫情中,数字经济发挥了不可替代的积极作用,在旅游领域同样发挥了巨大的作用。根据《2021中国国内旅游发展年度报告》,线上化、数字化加速向更多旅游业场景延伸,旅游大数据平台、智慧旅游公共服务、云旅游平台、线上数字化体验、沉浸式旅游场景等加速发展。根据《中国数字乡村发展报告(2020年)》,2020年我国乡村数字经济新业态蓬勃发展。乡村旅游智慧化水平大幅提升,短视频平台大大提升了乡村旅游重点村的知名度,乡村旅游人才数字技术培训力度加大,形成了“数字文旅”“智慧旅游”等新型服务模式。农业农村部指导各地创新开展乡村休闲旅游“云观赏”“云体验”“云购物”等线上体验,举行“云主播”“云锁客”“云认养”等线上活动;指导抖音、快手等新媒体平台上线“乡村旅游”专门话题频道,整合乡村旅游优质短视频内容,全站重点推送,取得了很好的推广效果。 3.网络营销新拓展 疫情前的休闲农业和乡村旅游大多是线下销售,疫情期间,限制人员流动、交通管制等导致线下销售渠道中断,收入呈现“断崖式”下跌。疫情后,大多数经营主体选择线上平台、直播等形式吸引消费者,创新线上销售、旅游直播间、短视频等新模式,不仅拓宽了营销渠道、增加收入,还能够培养潜在的粉丝和游客,激发游客的旅游动机,为后疫情时代休闲农业和乡村旅游复苏做准备。一是,选择携程、飞猪、途牛等热门旅游APP平台进行推广,依托其庞大的用户群体和后台数据分析,进行推送和宣传。二是,通过抖音、快手等直播平台,实景展现乡村自然风光和美景,增强曝光度。如全国八大博物馆“云春游”、布达拉宫“云春游”等,吸引了近千万人在线观看。三是,与各平台合作,策划特色活动。江西婺源景区集团积极与各平台开展合作,与新浪微博共同策划国内首个“赏花任性指数”人气互动PK活动,活动关注人次高达3.4亿,话题讨论达132万条,让婺源油菜花从全国数十个赏花胜地中脱颖而出。
图5 八大博物馆云春游、布达拉宫云春游活动 4.业态要素创新 一方面,疫情引发全民对健康的讨论和关注,以优质农产品为基础的创新型业态也受到关注。如田园市集,通过开敞的活动场所、清新质朴的自然风格、随性简单的交流空间,不仅可以为游客提供绿色、健康农产品,还可为游客提供舒适的环境。如乡村中央厨房,可提供食品半成品加工、仓储、运输、包装、供应、配送等服务,通过农产品流程再造,形成一个相对完整的产业体系;还能与生产基地等模式相结合,构建出“生产基地+中央厨房+餐饮门店+团餐食堂+线上平台”一体化发展模式,延伸农业产业链,提升农产品价值链。另一方面,在夜间经济发展下,乡村夜游广泛铺开。包括夜间实景演艺、光影演艺、剧场演艺、田园夜景+声光科技、乡村夜市、深夜食堂、户外活动、林间木屋、营地等。第三,共享农庄。不仅可以共享菜地、果树、农户等闲置资源,还可以扩大到共享劳动、知识、专业等游客的闲置资源,实现主客共享,让农户、游客都参与到农庄的运营之中。第四,乡村沉浸式体验。游客可体验水稻种植、小麦收割的耕作,或者参加趣味性的耕作比赛,还可以进行传统手工制作、非遗文化体验等,从旁观者变成参与者。
图6 田园市集、乡村夜间演艺 4 数字经济赋能休闲农业和乡村旅游的四大路径4.1以数字技术强管理,提升发展驱动力“十四五”时期,数字乡村、数字农业、“互联网+”、线上线下融合等都将会成为国家推动休闲农业和乡村旅游科技化的重点领域,因此,应把握好数字化时代的机遇,实现数字技术与休闲农业和乡村旅游科技融合创新发展。一方面,加强智慧化建设,打造设施完备、功能多样、智慧便捷的休闲观光园区、特色乡村,并开发智慧旅游系统,链接到微信小程序、公众号、手机APP中,开通相关的餐饮预订、交通查询、景点介绍、旅游攻略等功能,提供“吃住玩游购娱”一条龙服务。另一方面,可对接数字乡村试点建设,完善休闲农业和乡村旅游管理、服务、营销、运营等平台,丰富旅游体验、提高服务效率、优化管理和治理。 4.2以数字技术提品质,激发变革新活力为更好地满足后疫情时代游客对休闲农业和乡村旅游的消费需求,企业和经营主体要走“内涵式发展”为途径的转型升级之路,在传统旅游六要素基础上,注入“商、养、学、闲、情、奇”等新要素,融合各类信息和通信技术,丰富产品供给,完善业态配置,打造精品,激发乡村新活力。加快推进农区变景区、田园变公园、农房变客房、产品变礼品、空气变人气、青山变金山,向卖环境、卖景观、卖体验、卖农味、卖乡愁、卖情感、卖乡土风情等转变,重点提升休闲农庄、特色民宿、乡村酒店、乡野营地等乡村度假产品,大力发展科普研学、健康养生、亲子游乐、农耕体验、农事竞技、手作体验等体验式产品,深度开发,挖掘本土文化资源,突出地方特色亮点,建设高品质的休闲农业和乡村旅游目的地。 4.3以数字技术建品牌,提高产业运营力当前文旅融合背景下,休闲农业和乡村旅游核心竞争力的提升除了内部建设外,还需要广泛的宣传和推广、规范化和标准化的管理运营,加强品牌建设,进一步增强市场竞争力。第一,应借助传统媒体和新媒体进行“接地气”宣传和营销,充分利用网络技术和数字技术,注重内容和形式的创新,以形象、生动、具体的效果展现,如微博、微信、微视频、直播带货、IP、节庆活动等方式。第二,创新提升乡村旅游运营与管理模式,利用数字化平台、数字化服务等,充分了解游客需求,实现个性化、品质化运营,摈弃粗放式发展模式,逐步实现标准规范化发展。第三,加强品牌建设,通过申报中国美丽休闲乡村、中国美丽田园、全国乡村旅游重点村镇、全国休闲农业重点县等项目,挖掘本土资源和文化特色,塑造形象鲜明的休闲农业和乡村旅游品牌,彰显独特性,力争实现品牌的可持续发展。 4.4以数字技术拓方向,打造持续创新力除了稳固现有的发展方向外,休闲农业和乡村旅游也应紧跟时代发展需求,寻找新的发展方向。一方面,新冠疫情肆虐再次提高了人们对“健康”的认知和重视,后疫情时代人们更加注重自身免疫力的提升和身体素质的提高,必然会增加对健康及康养产业的关注,而乡村“生态、绿色、健康”的自然基底与张弛有序的生活节奏为发展乡村康养旅游奠定了基础。再从政策层面来看,我国提出“健康中国”发展战略,多个部门也出台多项扶持政策,推动乡村康养产业发展。因此,乡村康养旅游将成为未来重要的旅游形式。另一方面,我国实施“劳动教育”政策以来,各省各地开始建设中小学生劳动教育基地,推动了乡村研学旅游的快速发展,而“双减”政策无疑又给乡村研学旅游带来了新的游客群体,因此,乡村研学旅游也将成为又一个发展新趋势。在乡村康养、乡村研学等新的发展方向中融入数字平台的应用、数字服务的支持等,开拓创新,增添助力。 数字经济赋能休闲农业和乡村旅游,是其高质量发展的重要途径。应科学认识、发挥数字经济的多重价值,提升乡村资源和其他要素的配置效率,释放发展潜力,从而推动休闲农业和乡村旅游的提档升级和长效发展。
田乙慧 安童童 左琳 中国农业大学农业规划设计研究院
参考资料: [1]马泽瀛,江晶,唐衡,曹暕.后疫情时代北京市休闲农业发展分析[J].农业展望,2021,17(06):97-102. [2]刘永华,凌克.新冠肺炎疫情防控常态化下我国休闲农业发展的思考[J].农业研究与应用,2021,34(02):76-80. [3]胡博禹,周晓旭,张润清.新冠肺炎疫情对河北省休闲农业的影响与发展对策[J].河北农业科学,2021,25(01):28-30. [4]贾柠宁,韩玫.后疫情时代个人信息公开与保护的路径建构[J].河北农业大学学报(社会科学版),2021,23(01):7-13.DOI:10.13320/j.cnki.jauhe.2021.0002. [5]胡慧敏,何燕燕.后疫情时代乡村旅游营销探讨——以江西婺源为例[J].农村经济与科技,2020,31(13):95-97. [6]后疫情时代,教育应该如何转型,搜狐网,2020.9 [7]精选:2021文旅产业-乡村旅游业发展与趋势,原山原水文旅研究院公众号,2022.1. [8]2021年中国乡村旅游游客数量、旅游花费及发展趋势分析,智研咨询,2021.11. [9]32.46亿人次!2021国内旅游数据发布,搜狐网,2022.1. [10]高京平,孙丽娜.数字经济发展促进我国产业结构升级的机理与路径[J/OL].企业经济,2022(02):17-25[2022-02-14]. DOI:10.13529/j.cnki.enterprise.economy. 2022.02.002. 相关文章
中国宏观经济研究院杨萍:投资向好态势有望延续 2024-07-31
刘世锦:调整改革重心 实质性扩大需求 2024-07-31 何立峰:健全因地制宜发展新质生产力体制机制 2024-07-30 证监会主席吴清:全力以赴推动资本市场高质量发展 2024-06-20 潘功胜:坚决防范汇率超调风险 2024-06-19 上海市委书记陈吉宁:扎实推动金融高质量发展,持续增强国际金融中心的竞争力和影响力 2024-06-19 证监会主席吴清:证监会将推出“科创板八条” 2024-06-19 财政部副部长廖岷:中国将坚定不移推进贸易自由化和投资便利化 坚持高水平对外开放 2024-05-28 丁志杰:持续深化利率市场化改革 2024-05-27 张晓慧:加强资本市场对科创企业的支持 2024-05-27 郑永年:唱衰论调改变不了中国经济长期向好大势 2024-04-02 殷勇:巩固扩大人工智能、高级别自动驾驶等行业领先优势 2024-03-19 中央财办原副主任杨伟民:建立和完善扩大居民消费的长效机制 2023-12-24 单忠德:智能制造是实现我国制造业由大变强的主线 2023-12-24 朱森第:推进新型工业化需要把握四个基本点 2023-12-24 |